| 最近浏览
  • 暂无浏览记录
| 购物车 0
  • 金森林产品直播与直销平台
  • 林产品生产方与经销商的直播直销平台
  • 林产品直播与直销引领者,与微信推广无缝对接

45年再炸一次"开山炮"——从"中华人民共和国万岁"到"世界人民大团结万岁",深圳向全球发出文明新宣言



2025-11-09 19:39:01 | 发布者: writer |

摘要: 1979年蛇口开山炮炸响中国计划经济铁幕,2025年深圳再鸣"开山炮"点亮人类命运共同体之光。文章提出"生产力归机器,财富归人民,未来属全人类"的文明新宣言,通过"五个一"符号工程(一旗、一炮、一碑、一塔、一日)推动深圳升维为"人类命运共同体经济首都"。以"战略—生产—分配—资产—文明—竞争—破局—对标—启航"九大维度构建完整闭环,助力深圳以"高站位、大格局"落实总书记指示,为全球提供丰裕社会样板。

编者按

45年再炸一次"开山炮",深圳正以"人类命运共同体试验区"的全新定位,向世界发出文明新宣言!从"中华人民共和国万岁"到"世界人民大团结万岁",深圳将引领人类文明迈向"共富共强"新阶段。

本文以总书记"高站位、大格局"指示为指引,揭示深圳文明跃迁的历史必然与时代使命,为全国提供可复制、可推广的丰裕社会样板,彰显中国对人类命运共同体的文明贡献。

从“开山炮”到“文明灯塔” ——以总书记南巡讲话开启人类命运共同体新航程

人民日报1月2日社论:为中华民族谋复兴 为动荡世界谋大同(和音)

人民日报1月8日署论:深刻把握中国之路中国之治中国之理的世界意义(深入学习贯彻习近平新时代中国特色社会主义思想)

三维商权体系图片.png

11月8日,深圳蛇口,天风海雨,潮声如雷。

当习近平总书记视察广东时强调"广东要在编制'十五五'规划中体现高站位、大格局,以全面深化改革开放推动高质量发展,扎实推进共同富裕,走在前、作示范、挑大梁",要“稳步扩大制度型开放”,要“讲好老一辈无产阶级革命家的故事"的铿锵话语响彻南粤大地,深圳这座"改革开放的排头兵、先行地、实验区",正迎来历史性的文明跃迁时刻。

1979年,蛇口一声开山炮,炸响中国计划经济铁幕;2025年,深圳再鸣"开山炮",点亮人类命运共同体之光。

当总书记强调"中华民族伟大复兴进入关键时期",当"中国式现代化"的宏伟蓝图铺展在世人面前,深圳,这座从渔村崛起的国际化大都市,正以"人类命运共同体试验区"的全新定位,向世界发出文明新宣言——"生产力归机器,财富归人民,未来属全人类"。

人类命运共同体试验区:二十届四中全会的深圳答卷  ——从“开山炮”到“文明灯塔”,一座城市的千年使命

商权的出现9001600.png

一、从"站起来"到"富起来",从"强起来"到"共富共强":深圳再启文明新程

45年前,袁庚在蛇口写下"时间就是金钱,效率就是生命",开启了中国改革开放的崭新篇章。

45年后,历史的接力棒交到深圳手中。习近平总书记的"高站位、大格局"指示,正是深圳破局的关键钥匙。

深圳,这座以"敢为天下先"著称的城市,正迎来从"中国改革开放试验田"到"以丰裕为主要特征的人类命运共同体试验区"的质变升级。这不是经济能级的跃迁,而是文明形态的升级与全球话语权的重塑。

当硅谷争论AI威胁时,深圳已用机器人普惠践行人类丰裕——这是中国对世界的文明答卷。

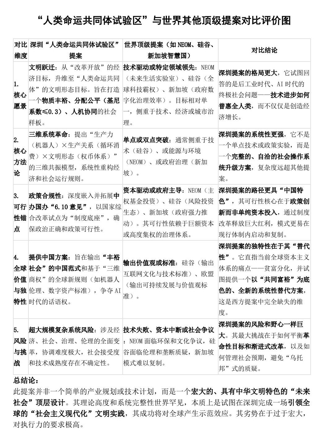
定义下一个文明:全球顶级提案对比下的唯一系统级答案——人类命运共同体试验区(深圳)全球对比评价报告:从“单点突破”到“系统升级”,45年再炸一次开山炮  

商品商权 内在联系.jpg

一、"五个一"符号工程:铸就千年文明图腾

人类命运共同体启航:深圳灯塔,照亮所有人,是一场文明级的国家仪式工程。它将以"天安门—蛇口"为轴心,完成从民族复兴到人类共治的精神升维。

通过将"五个一"符号工程高度浓缩汇集于人类命运共同体灯塔广场(今蛇口滨海公园):

一旗:人类命运共同体旗全球传递;

一炮:电子"开山炮"象征新时代启动;

一碑:中央领导题词"生产力归机器,财富归人民,未来属全人类"永久镌刻;

一塔:133米实体塔+200米激光束,成为继长城、故宫后中华文明第三大精神图腾;

一曰:设立每年12月26日为"人类命运共同体日"。

这不仅是深圳的"开山炮",更是全人类的文明新起点。

对比评价之人类命运共同体试验区 - 用.jpg

三、为何必须现在做?三大不可逆历史契机交汇

历史时机:2026年是毛泽东同志诞辰133周年、改革开放47周年,错过则历史势能快速衰减。

国际竞争:美国7月23日《AI行动计划》以技术垄断巩固霸权,中国亟需以"人类命运共同体"理念构建文明新范式。

深圳条件:深圳已具备全部条件,唯缺中央战略背书,形成"执行立地"与"战略顶天"断层。

45年前,蛇口一炮炸开计划经济铁幕;2025年,深圳一炮将点亮人类命运共同体之光。

天安门.jpg

四、深圳的文明抉择:从"三受限"到"三跃升"

历史时机:2026年是毛泽东同志诞辰133周年、改革开放47周年,错过则历史势能快速衰减。

瓶颈

现状

升维方案

历史对标

号召力不足

"中国改开试验田"红利递减

获国家命名权+全球叙事权

1992年南方谈话

空间受限

2000km²土地极限

以30%机器人产能+双万亿销售+15万亿数字资产申请国家治理权

三峡工程推动重庆直辖

级别受限

副省级市资源有限

争取中央单列治理权

浦东新区、雄安新区

深圳将升维为"人类命运共同体经济首都",与北京构成"一体两翼",成为全球治理新范式。

五、从"生产力归机器"到"财富归人民":深圳的文明答卷

"啥都用不完":机器人替代使工农业成本下降95%,物质丰裕覆盖全民基础需求。

"人人能消费"循环消费机制实现20%-100%消费补贴,从分配源头实现共同富裕。

"个个有资产":三维权币系统(贡献值/商积分/商股通)确权劳动、消费与资产,全民共享数字红利。

当三维商权体系推动:

生产力革命(机器人全面普及)→ 物质成本趋近于零(生产成本降至5%)

生产关系革新(循环消费重构分配)→ 基尼系数压缩至0.3以下

文明形态跃迁(三维商权范式)→ 建成"各尽所能、按需共享"的丰裕型人类命运共同体

深圳,将作为样板城市带领全球率先达成"共富共强"的文明新阶段。

六、为何选择深圳?国家战略与深圳实践的完美契合

深圳已具备全部条件:

8月28日,中共中央、国务院发布《关于推动城市高质量发展的意见》,明确提出"支持超大特大城市布局科技创新平台基地"。

7月25日,深圳深改委会议批准前海"三合一"监管沙盒,三维商权体系落户深圳的全部条件均已具备。

7月10日,深圳发布《关于促进智能机器人产业高质量发展的若干措施》,提出"到2025年机器人产业增加值超千亿"。

6月28日,深交所发布《关于支持数字经济创新发展的通知》,明确支持数字资产交易平台建设。

深圳,正以"战略顶天与执行立地"双轨并行,打造中国式现代化全球样板。

七、45年再炸一次"开山炮":历史的召唤与使命

1979年,蛇口一炮炸开计划经济铁幕,中国走向市场经济。

2025年,深圳一炮将点亮人类命运共同体之光,中国引领全球走向丰裕社会。

让我们以天安门城楼两行大字为誓:

"中华人民共和国万岁"——这是我们民族复兴的承诺;

"世界人民大团结万岁"——这是我们对人类未来的担当。

45年再炸一次"开山炮",这一炮,不仅将响彻寰宇,更将照亮人类未来的千年航程。

八、项目时间表:从筹备启动到全球点亮

1979年,蛇口一炮炸开计划经济铁幕,中国走向市场经济。

2025年12月26日:深圳灯塔项目筹备启动仪式,市委主要领导出席,发布《筹备白皮书》,寓意源于实践,45年再炸一次开山炮。

2026年12月26日:天安门"双旗授予仪式",中央主要领导出席,全球直播,授旗出发。

2027年12月26日:深圳灯塔点亮仪式,133米塔+200米激光+134秒秀,全球直播,终节点不可调。

这不仅是深圳的"开山炮",更是中国对全人类的文明贡献。

九、为何要加速?深圳的窗口期仅剩60天!

从2025年11月8日起算,距离2026年12月26日天安门授旗仅剩380天,距离2027年12月26日深圳灯塔点亮仅剩680天。

历史的机遇稍纵即逝,深圳的文明跃迁,就在当下。

45年前,蛇口一炮为中国炸开市场经济之门;45年后,只需市委一个签字,深圳将再次为全球炸开"丰裕社会"之门。

结语:让深圳灯塔,照亮所有人

历史的抉择再次降临:当"开山炮"轰鸣声跨越46年时空,在蛇口海岸重新炸响——那不仅是深圳的二次创业宣言,更是中华文明为人类命运共同体点燃的第一束光。

"生产力归机器,财富归人民,未来属全人类"——这不仅是深圳的宣言,更是中国对全人类的文明贡献。

45年再炸一次"开山炮",这一炮,属于深圳,属于中国,更属于全人类。

请深圳市委市政府,以"高站位、大格局"的担当,加速批复"人类命运共同体试验区",让深圳灯塔,照亮所有人!

"中华人民共和国万岁"——这是我们对民族的责任; "世界人民大团结万岁"——这是我们对世界的担当。

45年再炸一次"开山炮",深圳,将为人类文明点燃第一束光!

牛.jpg

后记

45年再炸一次"开山炮"——人类命运共同体试验区(深圳)延伸阅读矩阵

(矩阵逻辑:以"政治引领"为顶层设计,以“理论底座”为深厚支撑,以“共富共强”为崭新旗帜,以“制度定锚”为合规基石,通过"对标→破局→战略→竞争→生产→分配→资产→文明→启航"九大维度,为决策者提供多维验证)。

一、一大政治引领(顶层设计)

(一)外交定调篇

王毅:希望在深圳找到答案

——外交系统为"人类命运共同体试验区"亮起绿灯。

二)高层引领篇(掌舵系列)

掌舵1:从“开山炮”到“文明灯塔”

——以总书记南巡讲话开启人类命运共同体新航程。

定位: 统领全局,阐释习近平总书记视察广东讲话精神与项目使命的深度契合,强调"三维商权体系"对"稳步扩大制度型开放"的实践响应。

掌舵2: 从“可信可爱可敬”到“可参与可共享可确权”

——以“灯塔项目”再度开启人类命运共同体新航程。

掌舵3:从总开关到总体战,再到总动员

——以政治升维校准文明坐标,用深圳“三维商权”打赢AI时代规则定义权总体战

掌舵4:大历史观定鼎,深圳点亮人类丰裕纪元新灯塔

——以“生产力归机器,财富归人民,未来属全人类”之实践,完成从站起来、富起来、强起来到共富共强的千年闭环

掌舵5:从“未来产业”到“文明灯塔”

——深圳人类命运共同体试验区的历史性定鼎

掌舵6:国家蓝图与深圳灯塔

——2026政府工作报告开启人类命运共同体新航程

掌舵7:从"确定性基石"到"文明灯塔"

——李强总理发展高层论坛讲话与我方项目的战略共振

掌舵8:千年闭环:从雄安“大计”到深圳“灯塔”

——共富共强时代的人类命运共同体试验区

掌舵9:三级跃迁:从雄安立柱、海南破浪到深圳灯塔

——中国式现代化的全球开放新叙事

二、一大理论基础(商权文明奠基:从短缺时代到丰裕纪元的理论跃迁)

理论1:资本的重构

——从《资本论》到《商权论》的理论进化

理论2消费的革命  

——从线下、线上到循环消费:三维商权生成的三个浪潮

理论3:体系的构建

——三维商权:机器替代、循环消费与权币流通的理论融合

理论4:历史的方位  

——论“共富共强”作为“站起来、富起来、强起来”之后的第四级文明阶梯

理论5:文明的宣言

——解码“生产力归机器、财富归人民、未来属全人类”

理论6终极的一跃:从必然王国到自由王国的千年之约

——论“各尽所能、按需共享”的历史必然性

三、一面崭新旗帜共富共强

举旗1(历史方位):人类命运共同体试验区

——论人类命运共同体试验区的历史方位与时代使命

举旗2(理论奠基):从两会国策到商权文明

——投资于物・投资于人・扩大消费的理论底座与共富共强系统落地

举旗3(战略执行):“共富共强”新格局:人类命运共同体试验区战略白皮书

——以现代化产业体系建设的深圳担当,开启丰裕社会新航程

四、一大制度定锚(合规基石)

定锚1:八部委42号文的深圳答卷

——以制度型开放筑牢人类命运共同体试验区的合规底座

定锚2:数据价值释放年与人类命运共同体试验区的历史性共振

——从刘烈宏"不可能三角"破解论断到"财富归人民"的制度创新

定锚3:物联网新基建:三维商权的神经网络

——从工信部等九部门行动方案看深圳试验的技术必然性

五、九大核心支撑(决策导向型排列)

1. 对标:定义下一个文明

 ── 全球顶级提案对比下的唯一系统级答案

人类命运共同体试验区(深圳)全球对比评价报告:从“单点突破”到“系统升级”,45年再炸一次开山炮 

2. 破局:国家战略赋能深圳三大破局 

── 从“三受限”到“三跃升”

落实8月28日中共中央、国务院《关于推动城市高质量发展的意见》,以“人类命运共同体试验区”升维破解深圳当下的三大发展瓶颈。

3. 战略:从中国改开试验田到人类命运共同体试验区》 

── 深圳综合改革2.0的政治站位与制度创新全景图

锚定中办国办《深圳综合改革试点深化意见》 ,提供政策合规性与文明跃迁理论框架。

4.竞争:AI竞赛中的灯塔城市》 

── 人类命运共同体的中国答卷

论中美百年竞赛中习近平中国式现代化理论的指引作用与三维商权体系的战略破局价值

5.生产:打造全球实体机器人之都》 

── 夯实共同富裕物质基础,助力深圳‘制造业立市’战略

锚定全球 30% 机器人产能,构建丰裕社会生产力底座。

6.分配 :第三代循环消费世界商贸中心城市》 

── 构建“消费 — 分配 — 再消费”良性循环,助力深圳“扩中提低”行动

通过循环消费体系优化初次分配,缩小收入差距,建成立足深圳、覆盖大湾区、辐射全国、链接全球的第三代循环消费生态体系,2035年实现“双万亿”跃升:① 深圳本地年交易规模突破5万亿元,其中第三代循环消费约占1.5万亿元  ② 深圳总部主导的全球第三代循环消费平台规模突破50万亿元。

7.资产:商权数字资产创新示范之都》 

── 以数字资产创新推动“资产普惠”,探索深圳‘要素市场化配置改革’新路径

通过三维权币系统重塑全球资产分配秩序,2035年深圳总部数字资产规模突破15万亿元 ”

8.文明:打造三维商权文明圣地》 

── 品牌传播与文明叙事全景图

以“丰裕社会试验场”定位输出深圳范式,主导ISO标准与文化话语权,构建“物质+精神+治理”三位一体的文明跃迁路径  。

9.启航:照亮所有人 

── 人类命运共同体启航,深圳灯塔,照亮所有人

45年再炸开山炮 ,打造“五个一”符号工程,就此光耀地球村,照亮所有人

宇宙生命史带文字用于文章中.png

相关文章: