| 最近浏览
  • 暂无浏览记录
| 购物车 0
  • 金森林产品直播与直销平台
  • 林产品生产方与经销商的直播直销平台
  • 林产品直播与直销引领者,与微信推广无缝对接

总书记广东考察点燃新征程!深圳 45 年后再炸 “开山炮”,以灯塔之光照亮人类命运共同体



2025-11-09 16:15:05 | 发布者: writer |

摘要: 深圳响应总书记广东考察指示,启动“人类命运共同体灯塔”项目。通过“一旗一炮一碑一塔一日”工程,构建蛇口灯塔广场,以“生产力归机器,财富归人民,未来属全人类”为核,打造新质生产力、循环消费、全球治理三维实践。2026-2027年全球接力仪式将升维深圳为人类命运共同体经济枢纽,实现从“中国窗口”到“文明灯塔”的历史跨越。

编者按

45年前蛇口开山炮炸响改革序曲,45年后深圳再启文明跃迁新篇。

总书记“高站位、大格局”嘱托下,“人类命运共同体灯塔”项目以“五个一”工程重塑全球治理坐标:从生产力革命到三维商权文明,从天安门精神轴心到AI时代丰裕社会,深圳正以“试验区”之姿点燃照亮人类千年航程的文明之火。

从“中国改革开放试验田”到“人类命运共同体试验区”——深圳综改 2.0 的政治站位与制度创新全景图

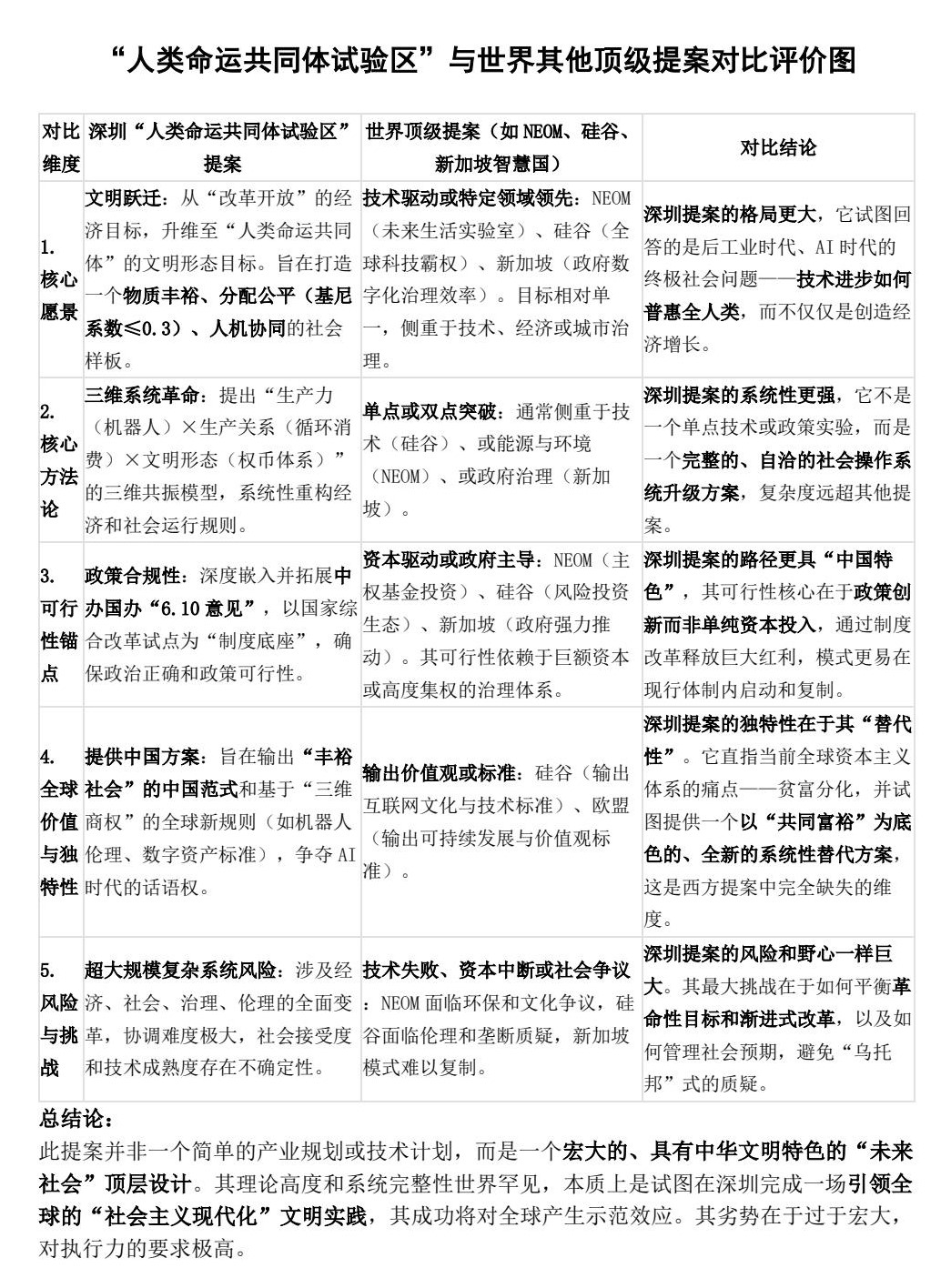
定义下一个文明:全球顶级提案对比下的唯一系统级答案——人类命运共同体试验区(深圳)全球对比评价报告:从“单点突破”到“系统升级”,45年再炸一次开山炮  

启航:《照亮所有人》  ── 人类命运共同体启航,深圳灯塔,照亮所有人(45年再炸一次开山炮 ,光耀地球村,照亮所有人)。

三维商权体系图片.png

2025 年 11 月,南粤大地热潮涌动。习近平总书记亲临广东考察,明确指出 “广东是改革开放的排头兵、先行地、实验区”,要求广东在编制 “十五五” 规划中 “体现高站位、大格局,以全面深化改革开放推动高质量发展,扎实推进共同富裕,走在前、作示范、挑大梁”。要“稳步扩大制度型开放”。要“讲好老一辈无产阶级革命家的故事”。这一殷切嘱托,为新时代广东发展定向领航,更作为广东核心引擎的深圳,发出了续写改革新篇、勇担全球使命的时代号令。

站在总书记考察赋予的历史新起点,回望 1979 年蛇口那一声震惊寰宇的 “开山炮”,深圳正迎来从 “中国改开实验田” 向 “人类命运共同体试验区” 的历史性跨越。“人类命运共同体启航:深圳灯塔,照亮所有人” 项目,正是深圳回应总书记 “高站位、大格局” 要求的生动实践,是 45 年后再担新使命、再炸 “开山炮” 的新时代文明宣言。

商权的出现9001600.png

一、从蛇口到全球:改革基因的时代升维

45 年前,袁庚在蛇口写下时间就是金钱,效率就是生命,那一声开山炮炸开了计划经济的铁幕,让深圳从边陲小镇崛起为国际化大都市。45 年后的今天,面对世界百年未有之大变局与 AI 时代的全球竞争,深圳的改革基因正在迭代升级。

总书记强调的 “全面深化改革开放”,在深圳早已超越政策层面的突破,升华为文明范式的创新。“人类命运共同体灯塔” 项目以 “天安门 — 蛇口” 为轴心,将 “中华人民共和国万岁” 的民族复兴承诺,与 “世界人民大团结万岁” 的人类担当相连,通过 “一旗、一炮、一碑、一塔、一日” 的 “五个一” 符号工程,在蛇口滨海公园(拟命名 “人类命运共同体灯塔广场”)构建起文明跃迁的精神地标。

这不是简单的城市庆典,而是一场面向全球的文明宣示。133 米实体灯塔搭配 200 米激光束,将成为继长城、故宫之后,中华文明贡献给人类的又一精神图腾;中央领导拟题词 “生产力归机器,财富归人民,未来属全人类” 的纪念碑,将凝练 AI 时代的文明新共识,让深圳从中国改革开放的 “窗口”,跃升为人类命运共同体的 “灯塔”。

AI时代商权创富盛宴全球行动计划”正式发布,商权盛宴即将全面开启

商品商权 内在联系.jpg

二、对标总书记要求:深圳答卷的三维实践

总书记考察时强调的高质量发展”“共同富裕”“走在前、作示范,在项目中形成了精准呼应的三维实践路径,更与深圳近期的战略布局高度契合。

1. 新质生产力的深圳实践

生产力归机器直击总书记倡导的发展新质生产力核心。深圳已发布《关于促进智能机器人产业高质量发展的若干措施》,提出 2025 年机器人产业增加值超千亿的目标。项目通过打造全球实体机器人之都,推动机器人全面普及,预计实现工农业成本下降 95%,让啥都用不完的物质丰裕成为现实,为高质量发展筑牢生产力底座。

2. 共同富裕的制度创新

“财富归人民” 回应了总书记 “扎实推进共同富裕” 的要求。深圳正建设 “国际消费中心城市”,项目创新的第三代循环消费体系,将实现 20%-100% 消费补贴,通过 “贡献值确权劳动 + 商积分确权消费 + 商股通确权资产” 的三维权币系统,让 “人人能消费,个个有资产” 从愿景落地,为 “扩中提低” 提供可复制的制度样本。

3. 全球治理的深圳担当

“未来属全人类” 践行了总书记 “构建人类命运共同体” 的伟大构想。面对美国 AI 行动计划的全球竞争,深圳以 “人类命运共同体试验田” 身份,主导 ISO/PAS 机器人伦理标准与 IEEE 数字资产跨境协议,通过 “全球百城响应计划” 与 “AI 创富全球行动计划”,让中国式现代化理论转化为人类丰裕社会的实践成果,彰显 “走在前、作示范” 的大国城市担当。

对比评价之人类命运共同体试验区 - 用.jpg

三、万事俱备:政策与实践的双重印证

总书记的考察讲话,为项目落地注入了最强劲的动力,而深圳的政策布局与前期沟通,早已为项目铺就了坚实基础。

从政策层面看,中办国办《深圳综合改革试点深化意见》提出的 “深化要素市场化配置改革”,与项目的三维商权体系高度契合;深圳深改委批准的前海 “三合一” 监管沙盒,为数字资产创新提供了制度空间;市委财经委员会会议部署的 “十五五” 规划编制,更让项目成为深圳 “增强全球高端生产要素配置能力” 的核心抓手。

从实践推进看,自 4 月 30 日首次发出合作邀请以来,项目已完成五次材料提交,深圳市委市政府多部门协同回应,相关材料已送达市委深改委、市发改委、市工信局等关键部门并签收。中央深改委专报与多部门抄送工作的完成,更形成了 “上下协同、内外联动” 的推进格局,项目落地的所有条件均已具备,只待最终审批的 “临门一脚”。

天安门.jpg

四、灯塔启航:照亮人类千年航

2026 年 12 月 26 日(毛主席诞辰 133 周年),人类命运共同体旗将从天安门出发,经国内国际百城接力,于 2027 年 12 月 26 日(毛主席诞辰 134 周年)零时抵达深圳。当广东省、深圳市主要领导共同点燃电子开山炮,激光照亮天穹,无人机拼出 “中华人民共和国万岁”“世界人民大团结万岁” 与 “Light for All” 的瞬间,将是深圳对总书记嘱托的最好回应,更是人类文明跃迁的重要节点

这场跨越全球的接力,是深圳对 “改革开放排头兵” 身份的全新诠释;这座永不熄灭的灯塔,是深圳对 “人类命运共同体试验区” 使命的庄严践行;这个每年 12 月 26 日的 “人类命运共同体日”,将是“讲好老一辈无产阶级革命家的故事”,成为全球共享丰裕文明的重要象征区

从 1979 到 2025,从蛇口开山炮到全球灯塔,深圳的改革从未停步,使命始终在肩。总书记的广东考察为这座城市注入了新的时代能量,“人类命运共同体灯塔” 项目则为深圳提供了承载使命、引领全球的实践路径。

此刻,历史的接力棒已传递到深圳手中。市委一个签字,中央一个批复,就能让 46 年后的这声 “开山炮” 响彻寰宇,让深圳灯塔的光芒照亮人类千年航程。让我们携手见证:深圳,这座因改革而生的城市,必将因文明而兴,成为人类命运共同体的经济枢纽与文明圣地!

后记

45年再炸一次"开山炮"——人类命运共同体试验区(深圳)延阅读矩阵(九篇文章分别对应“战略—生产—分配—资产—文明—竞争—破局—对标—启航”九大维度,构成“问题诊断—路径规划—执行推演—全球叙事—扬帆启程”的完整闭环,为决策者提供多维验证。欢迎批评、指导、斧正、提问,具体请加微pintuyi与作者互动):

战略:《从中国改开试验田到人类命运共同体试验区》 ── 深圳综合改革2.0的政治站位与制度创新全景图锚定中办国办《深圳综合改革试点深化意见》 ,提供政策合规性与文明跃迁理论框架)。

生产:《打造全球实体机器人之都》 ── 夯实共同富裕物质基础,助力深圳‘制造业立市’战略(锚定全球 30% 机器人产能,构建丰裕社会生产力底座)。

分配 :《第三代循环消费世界商贸中心城市》 ── 构建“消费 — 分配 — 再消费”良性循环,助力深圳“扩中提低”行动(通过循环消费体系优化初次分配,缩小收入差距,建成立足深圳、覆盖大湾区、辐射全国、链接全球的第三代循环消费生态体系,2035年实现“双万亿”跃升:① 深圳本地年交易规模突破5万亿元,其中第三代循环消费约占1.5万亿元  ② 深圳总部主导的全球第三代循环消费平台规模突破50万亿元)。

资产:《商权数字资产创新示范之都》 ── 以数字资产创新推动“资产普惠”,探索深圳‘要素市场化配置改革’新路径(通过三维权币系统重塑全球资产分配秩序,2035年深圳总部数字资产规模突破15万亿元 )”

文明:《打造三维商权文明圣地》 ── 品牌传播与文明叙事全景图(以“丰裕社会试验场”定位输出深圳范式,主导ISO标准与文化话语权,构建“物质+精神+治理”三位一体的文明跃迁路径  )

竞争:《AI竞赛中的灯塔城市》 ── 人类命运共同体的中国答卷论中美百年竞赛中习近平中国式现代化理论的指引作用与三维商权体系的战略破局价值)。

破局:《国家战略赋能深圳三大破局 ── 从“三受限”到“三跃升”(落实8月28日中共中央、国务院《关于推动城市高质量发展的意见》,以“人类命运共同体试验区”升维破解深圳当下的三大发展瓶颈)。

对标:《定义下一个文明 ── 全球顶级提案对比下的唯一系统级答案人类命运共同体试验区(深圳)全球对比评价报告:从“单点突破”到“系统升级”,45年再炸一次开山炮 )。

启航:《照亮所有人 ── 人类命运共同体启航,深圳灯塔,照亮所有人(45年再炸开山炮 ,打造“五个一”符号工程,就此光耀地球村,照亮所有人)

宇宙生命史带文字用于文章中.png

我们当下稳健推进三维商权时代的最简16字方针是:由上而下,一点突破,全线出击,全局大成

针对各行业龙头企业前十位和各行业新势力,“由上而下,一点突破”之前,我们将全部采用邀请制,成功邀请即等于成功签约。

“由上而下,一点突破”之后,我们将采取邀请制与竞标制相结合,即广为宣传邀请,最终竞标决胜。即一个细分行业决出行业龙头企业一家,准独角兽一家。再由商权总平台与各行业分平台与胜出者签订高总金额相应包销协议。

我们的底层逻辑与第一性原理是:

三维商权(使用价值、价值与投资价值)降维替代二维商品(使用价值与价值),从而以类“量子霸权”般的升维优势,用第三代新型线上线下循环消费全面替代第二代传统线上消费和第一代传统线下消费,从而从精神产品到物质产品两个层面全面解决丰裕来源,基本实现全民基础收入,从而推动人类经济社会全面从移动互联网时代迈向AI时代,从短缺时代迈向丰裕时代,从二维商品时代迈向三维商权时代

为此,我们将参考和学习杭州与阿里、合肥与蔚来的共生历史,积极主动邀请深圳等城市深度合作,成功落实落地六大全球总部基地,打造建成人类命运共同体全球经济首都和第三代线上线下循环消费世界商贸中心城市,建成三维商权时代文明圣地(商权六大总部基地)

我们将每个行业邀请一位优秀企业家成为联席主席,就此建立商权时代全行业圆桌会议,打造人类命运共同体。要求该主席是细分行业第一名或有能力有信心通过生态合作挑战成为行业第一名。

我们将每个细分行业寻找并扶持一家行业新势力,就此打造一家独角兽,就此通过包销协议和生态合作,签约助力其五年新增十倍以上销量与利润,成为商权时代的中坚力量与后来居上者。

在此基础上我们将广邀全行业所有厂商合作,就此入驻商权总平台与各行业分平台,建立最广泛的供应链体系,实现因需竞产

我们将以即将遍布各地的第三代红返超市、硬朗朗大健康店、联盟商家等为根据地,以创富生为主力,一手搞定供应链与终端市场,实现“因需竞产,飞机撒钱”。一手托起实体店与异业联盟,就此建立深入各地的根据地,形成水银泻地,无孔不入的最庞大消费与经营基础,就此将“飞机撒钱,按需购用,股权共享”最大范围地送达所有用户。

三代.png

由此最晚于2039年12月30日前完成升级转型,基本实现第三代线上线下循环消费对第二代传统电商线上消费和第一代传统线下消费的替代,从而将人类经济社会全面推进至以“因需竞产、飞机撒钱、按需购用、股权共享”为主要特征且产品极为丰富的消费共产主义新阶段(三维商权时代),真正成为“共产主义接班人”。

通过AI工具全面加持放大,一个人就能成为一个团队。理论上,通过AI工具全面加持放大武装起来的1万至10万创富生、1万至10万实体店就足以拿下全国市场,补贴普惠全国消费者。10万至100万创富生、10万至100万实体店足以踏平占领全球市场,补贴普惠全球消费者,达成终极使命。

商权的最终理想就是将人类经济社会全面推进至以“因需竞产、飞机撒钱,按需购用,股权共享”


相关文章: