| 最近浏览
  • 暂无浏览记录
| 购物车 0
  • 金森林产品直播与直销平台
  • 林产品生产方与经销商的直播直销平台
  • 林产品直播与直销引领者,与微信推广无缝对接

人类命运共同体试验区:二十届四中全会的深圳答卷

——开山炮文明灯塔,一座城市的千年使命



2025-11-05 10:58:52 | 发布者: writer |

摘要: 一份以城市为熔炉、以科技为杠杆、以民生为基石的文明答卷,正在南海之滨淬炼成型。 当党的二十届四中全会吹响“推进国家治理体系和治理能力现代化”的号角,深圳这座承载着改革开放基因的城市,被赋予了全新的历史坐标——从“中国改革的试验田”跃升为“人类命运共同体的试验区”。

编者按

1979年,蛇口一声“开山炮”炸开计划经济铁幕;

2025年,深圳将再次点燃“开山炮”——这一次,它要炸开全球丰裕社会之门!

党的二十届四中全会公报强调“深化改革开放”“以中国式现代化全面推进中华民族伟大复兴”,并首次将“构建人类命运共同体”纳入国家治理体系现代化核心任务。而深圳正以“人类命运共同体试验区”的使命,将总书记的宏伟蓝图转化为文明跃迁的鲜活实践。

从“中国改革开放试验田”到“人类命运共同体试验区”——深圳综改 2.0 的政治站位与制度创新全景图

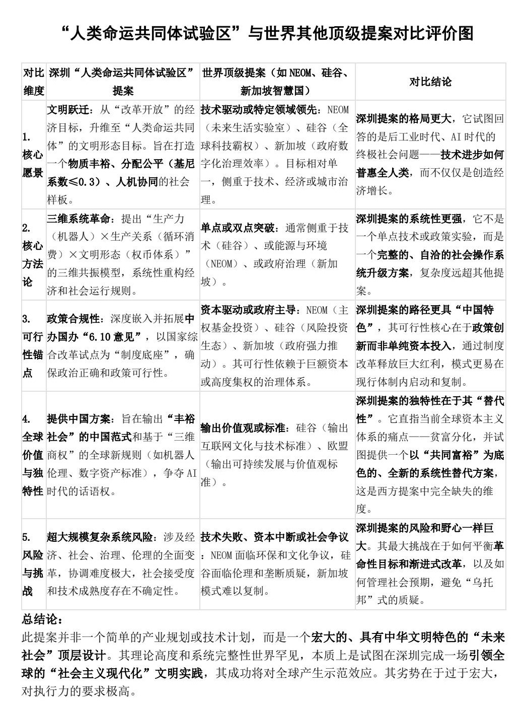
定义下一个文明:全球顶级提案对比下的唯一系统级答案——人类命运共同体试验区(深圳)全球对比评价报告:从“单点突破”到“系统升级”,45年再炸一次开山炮  

启航:《照亮所有人》  ── 人类命运共同体启航,深圳灯塔,照亮所有人(45年再炸一次开山炮 ,光耀地球村,照亮所有人)。

三维商权体系图片.png

一、历史的回响:蛇口惊雷与时代新爆点

1979年,蛇口工业区一声“开山炮”炸响中国计划经济铁幕,袁庚挥毫写下“时间就是金钱,效率就是生命”。

2025年,深圳站在改革深水区,以“生产力归机器,财富归人民,未来属全人类”的新宣言,再次点燃文明跃迁的引信。

党的二十届四中全会强调“推进国家治理现代化”,深圳以“人类命运共同体试验区”破题,将中办国办《深圳综合改革试点深化意见》中“深化要素市场化配置改革”的部署,升维为一场重构全球发展范式的国家仪式

项目与二十届四中全会精神契合度对照表

四中全会重点要求

项目落实路径

项目价值

构建人类命运共同体

三维商权体系推动"生产力革命→生产关系革新→文明形态跃迁"

中国式现代化全球样板

推进国家治理现代化

"贡献值+商积分+商股通"三维权币体系

丰裕社会制度创新

高质量发展取得显著成效

全球实体机器人之都+第三代循环消费世界商贸中心城市

2035年GDP达15万亿

社会文明程度明显提升

打造三维商权文明圣地

从"二维商品逻辑"升维至"三维商权逻辑"

人民生活品质不断提高

"啥都用不完、人人能消费、个个有资产"

基尼系数≤0.3的共富社会

支持超大特大城市推进制度创新

从中国改开试验田至人类命运共同体试验区

人类命运共同体经济首都,与北京作为政治首都一起形成中国参与全球治理的一体两翼

结论:

人类命运共同体试验区是落实二十届四中全会“构建人类命运共同体”战略部署的深圳实践,是“中国式现代化”理论的全球样板。

项目与四中全会“推进国家治理现代化”、“构建人类命运共同体”战略要求高度契合,是深圳作为中国特色社会主义先行示范区的使命担当。

商权的出现9001600.png

二、深圳答卷:五大战略支点锚定人类未来

1.空间升维:从“经济特区”到“文明圣地”

以蛇口滨海公园为核心打造 “人类命运共同体灯塔广场”,建成133米实体塔与200米激光束构成的“文明图腾”,承载“天安门—蛇口”精神轴线,完成从民族复兴到人类共治的象征跨越。

物理坐标与数字孪生融合:实体灯塔同步构建全球数字治理入口,主导ISO机器人伦理标准、IEEE数字资产跨境协议,成为三维商权文明策源地。

2.时间重启:45年再炸“开山炮”

2026年12月26日(毛泽东诞辰133周年),天安门授双旗(国旗+人类命运共同体旗),开启全球机器人-人类接力传递;

2027年12月26日零时,深圳点亮灯塔、镌刻题词、点燃电子炮,无人机阵列拼出“中华人民共和国万岁→世界人民大团结万岁→Light for All”三重宣言,宣告“人类命运共同体日”诞生。

3.制度破壁:三维商权体系落地

维度

创新内核

目标愿景

生产力

机器人革命降低成本95%

物质丰裕“啥都用不完”

分配权

循环消费机制实现20%-100%消费补贴

“人人能消费”基尼系数≤0.3

资产权

贡献值/商积分/商股通三维确权系统

“个个有资产”全民共享

4.全球竞合:以“灯塔计划”对冲“美国AI霸权”

直面2024年美国“AI行动计划”,深圳以“AI创富全球行动”破局:

培育千亿级机器人产业集群 → 筑牢丰裕社会生产力底座;

前海“三合一”监管沙盒试点 → 打通数据资产确权闭环;

“全球百城响应计划” → 输出三维商权治理中国方案。

5 .文明叙事:从“二维商品”到“三维商权”

以深圳为样板,将毛泽东时代“站起来”、邓小平时代“富起来”、习近平新时代“强起来”的脉络,延展为全球 “共富共强” 新阶段:

“当激光束刺破夜空,‘中华人民共和国万岁’的誓言淬炼为‘世界人民大团结万岁’的现实——这就是中国式现代化给人类的最大献礼。”

AI时代商权创富盛宴全球行动计划”正式发布,商权盛宴即将全面开启

商品商权 内在联系.jpg

三、国家战略赋能:深圳三大破局路径

破空间困局:对标中央“支持超大特大城市配置全球高端要素”部署,以前海-河套双引擎承载“人类命运共同体经济枢纽”功能,与北京构成“政治-经济”双首都格局。

破增长瓶颈:通过三维商权体系激活15万亿级数字资产市场(《商权数字资产创新示范之都》路径),破解土地资源紧约束。

破文明话语权:打造 “三维商权文明圣地” 文化IP,将“循环消费”“机器伦理”等中国标准写入全球治理规则。

对比评价之人类命运共同体试验区 - 用.jpg

四、此刻行动:让深圳照亮人类千年航程

2025年,深圳改革棋至中盘:市委深改委已接获“试验田升格国家战略”紧急建议,中央深改委专报同步启动。这座曾创造“三天一层楼”奇迹的城市,正以 “国家破浪领航、深圳躬身探路、商权体系筑基” 三位一体模式,将党的二十届四中全会“推进制度型开放”的要求,转化为人类丰裕社会的实践样板。

历史的抉择再次降临:

当“开山炮”轰鸣声跨越46年时空,在蛇口海岸重新炸响——这不仅是深圳的二次创业宣言,更是中华文明为人类命运共同体点燃的第一束光

我们期待,深圳市委市政府与各合作单位加速签署“灯塔工程”协议,让“生产力归机器,财富归人民,未来属全人类”的誓言,早日镌刻在这颗蓝色星球的文明丰碑之上!

#人类命运共同体试验区 #深圳灯塔 #三维商权文明 #二十届四中全会

延伸阅读矩阵《从中国改开试验田到人类命运共同体试验区》 | 《定义下一个文明》

天安门.jpg

后记

45年再炸一次"开山炮"——人类命运共同体试验区(深圳)延阅读矩阵(九篇文章分别对应“战略—生产—分配—资产—文明—竞争—破局—对标—启航”九大维度,构成“问题诊断—路径规划—执行推演—全球叙事—扬帆启程”的完整闭环,为决策者提供多维验证。欢迎批评、指导、斧正、提问,具体请加微pintuyi与作者互动):

战略:《从中国改开试验田到人类命运共同体试验区》 ── 深圳综合改革2.0的政治站位与制度创新全景图锚定中办国办《深圳综合改革试点深化意见》 ,提供政策合规性与文明跃迁理论框架)。

生产:《打造全球实体机器人之都》 ── 夯实共同富裕物质基础,助力深圳‘制造业立市’战略(锚定全球 30% 机器人产能,构建丰裕社会生产力底座)。

分配 :《第三代循环消费世界商贸中心城市》 ── 构建“消费 — 分配 — 再消费”良性循环,助力深圳“扩中提低”行动(通过循环消费体系优化初次分配,缩小收入差距,建成立足深圳、覆盖大湾区、辐射全国、链接全球的第三代循环消费生态体系,2035年实现“双万亿”跃升:① 深圳本地年交易规模突破5万亿元,其中第三代循环消费约占1.5万亿元  ② 深圳总部主导的全球第三代循环消费平台规模突破50万亿元)。

资产:《商权数字资产创新示范之都》 ── 以数字资产创新推动“资产普惠”,探索深圳‘要素市场化配置改革’新路径(通过三维权币系统重塑全球资产分配秩序,2035年深圳总部数字资产规模突破15万亿元 )”

文明:《打造三维商权文明圣地》 ── 品牌传播与文明叙事全景图(以“丰裕社会试验场”定位输出深圳范式,主导ISO标准与文化话语权,构建“物质+精神+治理”三位一体的文明跃迁路径  )

竞争:《AI竞赛中的灯塔城市》 ── 人类命运共同体的中国答卷论中美百年竞赛中习近平中国式现代化理论的指引作用与三维商权体系的战略破局价值)。

破局:《国家战略赋能深圳三大破局 ── 从“三受限”到“三跃升”(落实8月28日中共中央、国务院《关于推动城市高质量发展的意见》,以“人类命运共同体试验区”升维破解深圳当下的三大发展瓶颈)。

对标:《定义下一个文明 ── 全球顶级提案对比下的唯一系统级答案人类命运共同体试验区(深圳)全球对比评价报告:从“单点突破”到“系统升级”,45年再炸一次开山炮 )。

启航:《照亮所有人 ── 人类命运共同体启航,深圳灯塔,照亮所有人(45年再炸开山炮 ,打造“五个一”符号工程,就此光耀地球村,照亮所有人)

宇宙生命史带文字用于文章中.png

我们当下稳健推进三维商权时代的最简16字方针是:由上而下,一点突破,全线出击,全局大成

针对各行业龙头企业前十位和各行业新势力,“由上而下,一点突破”之前,我们将全部采用邀请制,成功邀请即等于成功签约。

“由上而下,一点突破”之后,我们将采取邀请制与竞标制相结合,即广为宣传邀请,最终竞标决胜。即一个细分行业决出行业龙头企业一家,准独角兽一家。再由商权总平台与各行业分平台与胜出者签订高总金额相应包销协议。

我们的底层逻辑与第一性原理是:

三维商权(使用价值、价值与投资价值)降维替代二维商品(使用价值与价值),从而以类“量子霸权”般的升维优势,用第三代新型线上线下循环消费全面替代第二代传统线上消费和第一代传统线下消费,从而从精神产品到物质产品两个层面全面解决丰裕来源,基本实现全民基础收入,从而推动人类经济社会全面从移动互联网时代迈向AI时代,从短缺时代迈向丰裕时代,从二维商品时代迈向三维商权时代

为此,我们将参考和学习杭州与阿里、合肥与蔚来的共生历史,积极主动邀请深圳等城市深度合作,成功落实落地六大全球总部基地,打造建成人类命运共同体全球经济首都和第三代线上线下循环消费世界商贸中心城市,建成三维商权时代文明圣地(商权六大总部基地)

我们将每个行业邀请一位优秀企业家成为联席主席,就此建立商权时代全行业圆桌会议,打造人类命运共同体。要求该主席是细分行业第一名或有能力有信心通过生态合作挑战成为行业第一名。

我们将每个细分行业寻找并扶持一家行业新势力,就此打造一家独角兽,就此通过包销协议和生态合作,签约助力其五年新增十倍以上销量与利润,成为商权时代的中坚力量与后来居上者。

在此基础上我们将广邀全行业所有厂商合作,就此入驻商权总平台与各行业分平台,建立最广泛的供应链体系,实现因需竞产

我们将以即将遍布各地的第三代红返超市、硬朗朗大健康店、联盟商家等为根据地,以创富生为主力,一手搞定供应链与终端市场,实现“因需竞产,飞机撒钱”。一手托起实体店与异业联盟,就此建立深入各地的根据地,形成水银泻地,无孔不入的最庞大消费与经营基础,就此将“飞机撒钱,按需购用,股权共享”最大范围地送达所有用户。

三代.png

由此最晚于2039年12月30日前完成升级转型,基本实现第三代线上线下循环消费对第二代传统电商线上消费和第一代传统线下消费的替代,从而将人类经济社会全面推进至以“因需竞产、飞机撒钱、按需购用、股权共享”为主要特征且产品极为丰富的消费共产主义新阶段(三维商权时代),真正成为“共产主义接班人”。

通过AI工具全面加持放大,一个人就能成为一个团队。理论上,通过AI工具全面加持放大武装起来的1万至10万创富生、1万至10万实体店就足以拿下全国市场,补贴普惠全国消费者。10万至100万创富生、10万至100万实体店足以踏平占领全球市场,补贴普惠全球消费者,达成终极使命。

商权的最终理想就是将人类经济社会全面推进至以“因需竞产、飞机撒钱,按需购用,股权共享”


相关文章: