| 最近浏览
  • 暂无浏览记录
| 购物车 0
  • 金森林产品直播与直销平台
  • 林产品生产方与经销商的直播直销平台
  • 林产品直播与直销引领者,与微信推广无缝对接

从“中国改革开放试验田”到“人类命运共同体试验区”——深圳综改 2.0 的政治站位与制度创新全景图



2025-07-11 11:38:59 | 发布者: writer |

摘要: “中华人民共和国万岁”“世界人民大团结万岁”——这闪耀于天安门城楼的崇高誓言,为深圳标定了从“中国改开试验田”迈向“人类命运共同体试验区”的伟大航向。在中办国办6.10文件精神的指引下,深圳正迈向综合改革2.0时代——从“中国改革开放试验田”跃升为“以丰裕为主要特征的人类命运共同体试验区”。这一质变不仅是经济能级的跃迁,更是文明形态的升级与全球话语权的重塑。

编者按

一代人有一代人的责任与使命。

一代人有一代人的定位与担当。

毛主席带领中国人民“站起来”,小平同志推动改革开放“富起来”。

习近平总书记开创性提出“中国式现代化”与构建同一个“人类命运共同体”的全球愿景,指引中华民族“强起来”

深圳,作为新时代“人类命运共同体试验区”,肩负着打造习近平总书记“中国式现代化”理论全球标杆和以丰裕为主要特征的同一个人类命运共同体灯塔城市的的历史重任。

三维商权体系,以“机器人替代×循环消费×权币流通”三位一体创新实践,为构建人类丰裕社会提供技术解方与制度引擎(中国式现代化理论与构建同一个人类命运共同体的数字底座与执行内核)。

当三维商权体系推动

生产力革命(机器人全面普及)→ 奠定物质成本趋零的丰裕根基

生产关系革新(循环消费重构分配)→ 建成基尼系数≤0.3的共富社会

文明形态跃迁(三维商权范式)→ 构建“各尽所能、按需共享”的人类命运共同体

深圳将作为以丰裕为主要特征的“人类命运共同体试验区”,通过“机器人替代×循环消费×权币流通”的三维共振实践,以“制度创新-技术革命-文明输出”三位一体闭环,率先建成人类命运共同体经济首都(锚定《深圳综合改革试点深化意见》“深化粤港澳合作”要求),成为习近平总书记“中国式现代化”理论的全球标杆样板!

总书记广东考察点燃新征程!深圳 45 年后再炸 “开山炮”,以灯塔之光照亮人类命运共同体

人类命运共同体试验区:二十届四中全会的深圳答卷  ——从“开山炮”到“文明灯塔”,一座城市的千年使命

从一维商前时代到二维商品时代,再到今天即将到达的三维商权时代,人类文明正在迎来万年一遇的高光时刻

商权的出现9001600.png

引言:从“中国改开试验田”到“人类命运共同体试验区”的跃迁时刻

深圳,这座以“敢为天下先”著称的城市,正在书写新的历史篇章。自1979年成为改革开放的“试验田”,深圳创造了无数奇迹。如今,在中办国办6·10文件精神和8月28日《关于推动城市高质量发展的意见》的双重指引下,深圳正从“中国改革开放试验田”向“以丰裕为主要特征的人类命运共同体试验区”加速跃升。这一质变不仅是经济能级的跃迁,更是文明形态的升级与全球话语权的重塑。

当前深圳正处于从“单点突破”到“系统升级”的关键历史节点依托“全链条能力+制度接口”的唯一条件,我们建议将“人类命运共同体试验区”纳入“十五五”规划重大专项,以“三维商权体系”为实施路径,实现“物质成本趋零+基尼系数≤0.3+人类命运共同体”三大目标。这不仅是深圳的“十五五”规划亮点,更是习近平总书记“中国式现代化”理论的全球标杆样板。

“中华人民共和国万岁”“世界人民大团结万岁”——这闪耀于天安门城楼的崇高誓言,为深圳标定了从“中国改开试验田”迈向“人类命运共同体试验区”的伟大航向

国家强盛,是深圳升维的根基;世界大同,是人类文明的愿景。深圳开启“人类命运共同体试验区”的伟大探索,既是为“中华人民共和国万岁”书写时代答卷,更是为“世界人民大团结万岁”谱写宏伟序章。

这不仅是深圳一个城市的全面升维更是一个大国在现代化征程上,对其崇高誓言的坚定践行

当前正值美国《AI行动计划》全面实施、全球AI霸权争夺白热化之际,深圳亟需以“人类命运共同体试验区”升级为国家战略,抢占文明定义权。

正如习近平总书记2025年11月8日在广东考察时强调:“广东是改革开放的排头兵、先行地、实验区”,“广东要在编制‘十五五’规划中体现高站位、大格局,以全面深化改革开放推动高质量发展,扎实推进共同富裕,走在前、作示范、挑大梁”。深圳作为广东核心引擎,必须以“人类命运共同体试验区”升维,立即落实总书记“高站位、大格局”指示,为全国提供可复制、可推广的丰裕社会样板。

本方案正是在这一战略指引下,系统阐述深圳从“中国改开试验田”到“人类命运共同体试验区”的历史性跨越,锚定中办国办《深圳综合改革试点深化意见》,构建政治高度、理论框架与实践路径三位一体的战略总纲,为深圳在“十五五”期间实现高质量发展、共同富裕、走在前列提供可操作、可落地的系统级答案。

二个万岁 - 副本.jpg

一、战略定位对比:

(一)从“国家发展样本”到“全球文明引擎”

1、历史坐标定位

阶段

深圳突破

国际影响

1979改革开放

土地政策突破

吸引外资制造

2025改开2.0

商权体系全球输出

定义AI时代规则(对标硅谷90年代)

2、战略定位对比:从“国家发展样本”到“全球文明引擎”

对比维度

深圳综合改革1.0

深圳综合改革2.0

历史阶段

中国改革开放走向世界

中国式现代化引领世界

历史使命

探索社会主义市场经济路径,解决“富起来”的问题

构建以丰裕为特征的人类命运共同体,回答“共同富裕”的全球命题

全球角色

全球产业链重要节点(“世界工厂”)

全球规则制定者(机器人伦理 / 数字资产分配标准输出)

文明贡献

验证中国特色社会主义市场经济的可行性

开创“碳基文明向硅基文明过渡”的人类发展新路径

政策依据

中共中央关于支持深圳建设中国特色社会主义先行示范区的意见(2019)

中办国办《关于深入推进深圳综合改革试点深化改革创新扩大开放的意见》(2024年8月30日发布)

备注:

深圳2.0版改革锚定国家战略,依托中办国办6.10意见,聚焦“数据要素市场化配置改革”、“人工智能先锋城市建设”、“金融赋能实体经济”三大领域,打造人类命运共同体三维试验区。

8月28日中共中央国务院《关于推动城市高质量发展的意见》首次明确“支持超大特大城市布局科技创新平台基地”,为深圳升维提供直辖级制度接口。深圳需以“人类命运共同体试验区”申报国家战略,突破2000km²土地极限制约。

(二)天安门城楼两大誓言为深圳标定了伟大航向

誓言

对应实践

政治价值

阶段

中华人民共和国万岁”

中国式现代化在深圳率先实现

国内治理标杆

中国改开试验田

世界人民大团结万岁”

丰裕型人类命运共同体在深圳率先实现

全球文明引领

人类命运共同体试验区

备注:产品的使用价值加上交换价值,一维产品就变成了二维商品。二维商品的使用价值与交换价值加上投资价值,二维商品就变成了三维商权。根据《商权论》对“一维商前→二维商品→三维商权”的文明演进逻辑,深圳通过人类命运共同体试验区,依托“机器人生产力革命×循环消费分配革新×三维权币系统”三维共振,将从二维商品时代的“商品经济标杆”升维为三维商权时代的“全球商权经济枢纽”(区别于北京的政治中心定位),主导ISO/PAS机器人伦理标准、IEEE数字资产跨境协议,最终成为AI时代文明灯塔与三维商权文明圣地。

二、核心框架对比:

从“单一领域突破”到“三维系统革命”

(一)生产力革命:打造“全球实体机器人之都”的全链条优势

维度

深圳综合改革1.0成果

深圳综合改革2.0突破

产业生态

形成电子信息产业占GDP 40%的单一结构

构建“芯片设计 - 整机制造 - 场景应用”全链条,机器人产业占比60%

技术突破

大疆无人机全球市占率70%等单点突破

鹏城实验室牵头研发ROS4.0操作系统,主导5项国际标准

制造范式

自动化生产线普及率50%

2027年建成100个黑灯工厂,生产成本降至现有15%

支撑举措:实达集团联合30家企业签订3万亿包销协议,十年带动77.25万亿美元机器人产能,锁定全球30%市场份额;光明科学城5平方公里零地价园区将成为产业核心载体,预计年纳税超3000亿元。

(二)生产关系革新:构建“循环消费 + 权币体系”的分配新秩序

维度

深圳综合改革1.0局限

深圳综合改革2.0突破

消费模式

传统电商与线下零售并行

第三代线上线下循环消费,提供20%-100%消费补贴

价值分配

单一货币体系

“贡献值 + 商积分 + 商股通”三维权币体系,前海试点跨境支付

社会保障

最低工资 + 社保覆盖

UBI试点覆盖80%市民,基尼系数降至0.3

实践路径:2026年举办“九九商权节”,目标交易额1000亿元;发放20万台家庭机器人补贴(单台≤2000元),让市民率先体验“丰裕生活”;商积分跨境支付日限额1亿元的试点已通过前海立法权预审。

(三)文明形态跃迁:创建“人类命运共同体经济首都”的治理新范式

维度

深圳综合改革1.0特征

深圳综合改革2.0突破

治理平台

高交会等产业展示平台

商权时代全球圆桌会议永久会址,发布《全球机器人发展白皮书》

文化输出

华强北硬件品牌输出

《商权时代:深圳样本》纪录片全球播出,元宇宙体验馆年接待200万人次

人才生态

国内科技人才集聚

全球“商权英才计划”,诺奖级人才最高获1亿元科研经费

全球影响力:正如日内瓦因国际组织成为“外交中心”,深圳将依托“机器人伦理委员会”“商权经济研究院”成为全球科技治理枢纽。预计2035年,深圳标准将影响50个以上国家的产业政策,三维商权理论纳入联合国教材。

三、实施路径对比:

从“政策试点”到“全球协同”的闭环设计

阶段

核心任务

深圳收益

政策衔接

启动期(2025-2027)

建成全球实体机器人之都核心区,商积分跨境支付上线

GDP达4万亿,机器人产业占比20%

对接中办6.10意见“人工智能先锋城市”

爆发期(2028-2032)

循环消费覆盖大湾区,输出3项国际标准

GDP达8万亿,基尼系数≤0.35

响应“国际消费中心城市”建设

成熟期(2035)

权币体系全球流通,GDP突破15万亿

数字资产占比30%,成为人类文明观测站

落实“数字经济创新试验区”要求

风险控制机制:

• 政策防火墙:100%契合中办6.10意见,前海立法权覆盖商积分跨境支付等创新;深度契合8月28日中央《关于推动城市高质量发展的意见》中'支持超大特大城市布局科技创新平台基地'要求,建议参照雄安新区模式设立三维商权先导实验室。

• 财政防火墙:政府首期出资仅18亿元(占年支出0.3%),每1元补贴拉动30元消费;

• 社会防火墙:设立50亿转型基金,每新增1个机器人运维岗补贴2万元培训基金。

四、文明价值对比:

从“城市升级”到“人类未来”的历史跨

维度

深圳1.0的价值

深圳2.0的价值

对中国

验证中国特色社会主义市场经济的可行性

为“共同富裕”提供可复制的实践路径

对世界

成为全球制造业基地

让发展中国家跳过“工业化阵痛”,直接接入智能时代

对人类

提供经济增长样板

探索“人机共生”的新文明秩序,践行“人类命运共同体”理想

五、    三维突破组合拳:

从生产力到生产关系,再到文明形态的三维跃

维度

1.0路径

2.0升级方案

加速器

生产力

土地改革市场经济跨境金融

机器人替代+循环消费+权币体系

前海立法权+深港数据安全实验室

生产关系

按劳分配

UBI80%覆盖率)+商积分补贴(20-100%

央行数字货币桥项目对接

文明形态

GDP竞争

ISO标准输出+商权理论国际传播

联合国可持续发展目标(SDGs)衔接

正如习近平总书记所言:“中国式现代化是前无古人的开创性事业深圳正以“人类命运共同体试验区”的定位,为全球提供可复制的“技术-制度”双轮驱动方案

1、三维商权体系:中国式现代化的技术解方

二十大报告提出“共同富裕是社会主义的本质要求”,三维商权体系将以深圳为策源地,以大湾区为中心,以全国以腹地,以全球为市场,以构建以丰裕为主要特征的人类命运共同体为目标,通过物质基础、分配机制、治理保障等路径实现政策落地:

物质基础:机器人产业占比60%(2035年目标),降低生活成本。以星河WORLD机器人剧场为例,4S店模式使零部件维护效率提升40%,日均工作时间缩短至4小时。

分配机制UBI试点覆盖80%市民,人均月补贴2000元。结合深港金融合作,商积分跨境支付系统已促成48个技术合作项目,涉及金额超16亿元。

治理保障:前海管理局建立“政府订单牵引机制”,三年投入100亿元采购资金推动超千台服务型机器人落地,规避法律风险。

2、深圳综改2.0的本质是通过“机器人替代生产力革命 + 循环消费生产关系重构 + 权币体系文明形态创新”的三维共振,回答三个核心命题

对中国:证明社会主义制度与科技创新结合能创造更公平的丰裕社会;

对世界:让发展中国家直接接入智能时代,破解全球发展失衡难题;

对人类:探索“人机共生”新秩序,避免技术垄断,实现AI红利全民共享。

3、深圳的实践为“中国式现代化”代表中国提供三大全球启示:

技术解方:三维商权体系破解“共同富裕”路径依赖,机器人替代与循环消费形成“降本-公平”双螺旋。

制度范式:数据要素市场化改革突破传统所有制边界,前海立法权支撑权币体系创新。

文明跃迁:从“经济特区”到“文明特区”,深圳标准影响50国产业政策,商权理论纳入联合国教材。

总之,深圳综合改革2.0是以中办国办6.10意见《深圳综合改革试点深化意见》 为制度底座、以三维商权体系为执行内核,以深圳市委市政府前期高效反馈与相关具体职能部门详尽回应为接口,与中办国办6.10号文件、《深圳市十五五规划》与深圳当下正在开展的各项相关重要工作高度契合,能够确保本方案政治正确、政策合规、执行高效。

六、破解超大城市发展瓶颈的深圳答卷(用人类命运共同体试验区升维破解当下三大发展瓶颈)

(一)国家使命引领系统性破局:

通过承担人类命运共同体试验区国家使命,深圳将系统性突破超大城市共性发展约束,聚焦三大瓶颈:

1. 号召力瓶颈

:传统“中国改开试验田”政策红利边际效益递减(45年周期)。  

破局:锚定“习近平中国式现代化全球标杆”,以“人类命运共同体经济首都”重构城市IP,以“国家破浪,深圳探路,全球共赢”之势,新获50年可持续发展之重大历史机遇。 

2. 空间瓶颈 

现状:1997km²开发强度超50%(据深圳2035总规),制约“全球实体机器人之都”30%产能落地(需500km²增量空间)。 

破局:激活深汕合作区“飞地经济”模式,通过机器人产业链跨区域协作,实现“深圳研发+湾区制造”空间再造。

3. 行政效能瓶颈

现状:副省级市协调国家部委存在程序冗余(如跨境数据审批需90天)。  

破局:争取国务院授权“人类命运共同体试验区治理权”,试点前海跨境数据立法(参考央行数字货币桥),压缩决策周期至7天。

(二)、实施路径(分层递进)

1、短期:国务院批复“人类命运共同体综合改革试点”,赋予深圳:

- 跨境数据流动“负面清单”管理权(衔接《数据二十条》) 

- 机器人产品国际认证自主权(对接ISO/TC299)  

2、中期:全国人大授权“人类命运共同体试验区治理权”:  

- 数字货币跨境结算试点(覆盖“一带一路”50国)  

- 深港联合制定机器人伦理标准(香港立法会同步备案)  

3、长期输出“深圳范式”:  

- 主导IEEE商权支付协议国际标准  

- 推动联合国人居署采纳“丰裕社会评价指标”。

(三)价值升华:从地方试验场到国家战略支点

定位升级将深圳升维为“国家战略支点”:

为全球超大城市破解“用地难、协调难、创新难”提供中国方案;

- 践行习近平总书记 “中国式现代化是人口规模巨大的现代化”重要论述;

- 锚定人类命运共同体使命,以“丰裕社会”实践回答全球发展难题。

这一系统性破局,标志着深圳从“中国改开试验田”向“人类命运共同体试验区”的历史性跨越——其战略价值将在后记中进一步阐释。

对比评价之人类命运共同体试验区 - 用.jpg

语:45年再炸一次“开山炮”

1979 年,蛇口一炮炸开中国计划经济铁幕。

2025 年,市委一个签字,中央一个批复,深圳将再次炸开全球“丰裕社会”之门。 

1979年,袁庚在蛇口写下“时间就是金钱,效率就是生命”;

2025年,历史期待深圳再次写下新的宣言:“生产力归于机器,财富归于人民,未来属于全人类。”

让我们以天安门城楼两行大字为誓:

“中华人民共和国万岁” —— 这是我们对民族复兴的承诺;

“世界人民大团结万岁” —— 这是我们对人类未来的担当。

45年再炸一次“开山炮”——这一炮,不仅将响彻寰宇,更将照亮人类未来的千年航程。

让我们携手共进,共同把“中华人民共和国万岁”的崇高誓言,淬炼为“世界人民大团结万岁”的生动现实。

正如天安门城楼所庄严昭示“人类命运共同体试验田”(深圳综改2.0)的胜利开启,将最终形成国家破浪,深圳探路,三维商权体系践行的全球共赢新格局。

国家破浪(习近平总书记领航):以“中国式现代化”擘画全球愿景,推动构建人类命运共同体,引领中华民族从“富起来”迈向“强起来”,并为全球共同发展贡献中国智慧和中国方案,体现中国担当。 

深圳探路(先行示范):以“人类命运共同体试验区”为使命,打造中国式现代化的全球样板,探索丰裕社会(物质成本趋零+基尼系数≤0.3)的深圳范式(落实《深圳综改试点深化意见》“深化要素市场化配置”条款)。

三维商权体系践行(执行内核):通过“机器人生产力革命×循环消费分配革新×三维权币系统(贡献值确权劳动+商积分确权消费+商股通确权资产)”三维共振,筑牢中国式现代化和丰裕型人类命运共同体的数字底座。  

全球共赢新格局(构建“啥都用不完,人人能消费,个个有资产”的丰裕型“人类命运共同体”):中国以文明范式引领全球,深圳跃升人类命运共同体经济枢纽(主导ISO/PAS机器人伦理标准、IEEE数字资产跨境协议),三维商权体系构建开放型数字生态,将习近平总书记的宏伟蓝图转化为人类丰裕社会的实践成果。

三维商权体系图片.png

当三维商权体系推动

生产力革命(机器人全面普及)→ 物质成本趋近于零(生产成本降至5%)

生产关系革新(循环消费重构分配)→ 基尼系数压缩至0.3以下  

文明形态跃迁(三维商权范式)→ 建成“各尽所能、按需共享”的人类命运共同体  

深圳将作为样板城市带领全球率先达成以下价值愿景:

啥都用不完:机器人替代使工农业成本下降95%,物质丰裕覆盖全民基础需求。

人人能消费:循环消费机制实现20%-100%消费补贴(无需财政转移支付),从分配源头实现共同富裕。 

个个有资产:三维权币系统(贡献值/商积分/商股通)确权劳动、消费与资产,全民共享数字红利。 

深圳作为以丰裕为主要特征的“人类命运共同体试验区”,将通过“机器人替代×循环消费×权币流通”的三维共振实践,以“制度创新-技术革命-文明输出”三位一体闭环,率先建成人类命运共同体经济首都和三维商权文明圣地(锚定《深圳综合改革试点深化意见》“深化粤港澳合作”要求),从而成为习近平总书记“中国式现代化”理论的全球标杆样板

深圳作为习近平总书记“中国式现代化”全球标杆,将以“物质成本趋零+基尼系数0.3+人类命运共同体”三维成果,提供升维替代美国单极AI霸权的文明方案——这既是社会主义制度优越性的实证,更是“各尽所能、按需共享”的全人类“共同富裕”理想照进现实的关键一跃。

这一跃迁路径与天安门城楼“世界人民大团结万岁”的精神内核高度契合

万岁9.jpg

后记

深圳“人类命运共同体试验区”的胜利开启,通过“三维商权体系”一举升维破解深圳当下的大发展瓶颈——号召力不足、空间不够、级别不够

破解号召力瓶颈:45年的“中国改开试验田”红利边际递减,而“人类命运共同体试验田”将为深圳注入新的战略势能,打造“国家破浪,深圳探路、全球共赢”的全球标杆城市IP。

破解空间瓶颈:深圳现有不到2000平方公里已难承载“全球实体机器人之都”的发展需求。通过“深汕飞地经济”与“湾区制造”协同,实现空间再造,为未来30年提供500平方公里增量空间。

破解行政效能瓶颈:作为副省级市,深圳在跨境数据、金融监管等领域协调效率受限。通过争取“人类命运共同体试验区治理权”,深圳将实现治理权限的升维,如跨境数据立法试点、机器人伦理标准制定等,提升决策效率至7天以内。

深圳正从“地方试验场”跃升为“国家战略支点”,不仅为全球超大城市破解“用地难、协调难、创新难”提供中国方案,更以“丰裕社会”的实践,回答人类文明跃迁的时代命题。未来50年,深圳的升维,不只是城市自身的跃迁,更是中国在全球治理格局中的一次制度性出海——从深圳出发,走向世界,走向人类命运共同体。

45年再炸一次"开山炮"——人类命运共同体试验区(深圳)延阅读矩阵(九篇文章分别对应“战略—生产—分配—资产—文明—竞争—破局—对标—启航”九大维度,构成“问题诊断—路径规划—执行推演—全球叙事—扬帆启程”的完整闭环,为决策者提供多维验证。欢迎批评、指导、斧正、提问,具体请加微pintuyi与作者互动):

战略:《从中国改开试验田到人类命运共同体试验区》 ── 深圳综合改革2.0的政治站位与制度创新全景图锚定中办国办《深圳综合改革试点深化意见》 ,提供政策合规性与文明跃迁理论框架)。

生产:《打造全球实体机器人之都》 ── 夯实共同富裕物质基础,助力深圳‘制造业立市’战略(锚定全球 30% 机器人产能,构建丰裕社会生产力底座)。

分配 :《第三代循环消费世界商贸中心城市》 ── 构建“消费 — 分配 — 再消费”良性循环,助力深圳“扩中提低”行动(通过循环消费体系优化初次分配,缩小收入差距,建成立足深圳、覆盖大湾区、辐射全国、链接全球的第三代循环消费生态体系,2035年实现“双万亿”跃升:① 深圳本地年交易规模突破5万亿元,其中第三代循环消费约占1.5万亿元  ② 深圳总部主导的全球第三代循环消费平台规模突破50万亿元)。

资产:《商权数字资产创新示范之都》 ── 以数字资产创新推动“资产普惠”,探索深圳‘要素市场化配置改革’新路径(通过三维权币系统重塑全球资产分配秩序,2035年深圳总部数字资产规模突破15万亿元 )”

文明:《打造三维商权文明圣地》 ── 品牌传播与文明叙事全景图(以“丰裕社会试验场”定位输出深圳范式,主导ISO标准与文化话语权,构建“物质+精神+治理”三位一体的文明跃迁路径  )

竞争:《AI竞赛中的灯塔城市》 ── 人类命运共同体的中国答卷论中美百年竞赛中习近平中国式现代化理论的指引作用与三维商权体系的战略破局价值)。

破局:《国家战略赋能深圳三大破局 ── 从“三受限”到“三跃升”(落实8月28日中共中央、国务院《关于推动城市高质量发展的意见》,以“人类命运共同体试验区”升维破解深圳当下的三大发展瓶颈)。

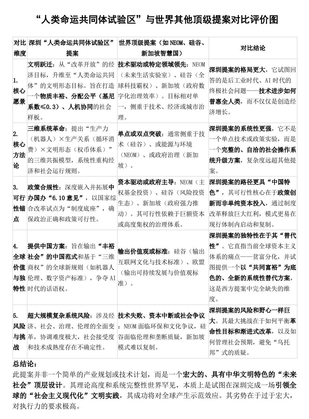
对标:《定义下一个文明 ── 全球顶级提案对比下的唯一系统级答案人类命运共同体试验区(深圳)全球对比评价报告:从“单点突破”到“系统升级”,45年再炸一次开山炮 )。

启航:《照亮所有人 ── 人类命运共同体启航,深圳灯塔,照亮所有人(45年再炸开山炮 ,打造“五个一”符号工程,就此光耀地球村,照亮所有人)

商品商权 内在联系.jpg

我们当下稳健推进三维商权时代的最简16字方针是:由上而下,一点突破,全线出击,全局大成

针对各行业龙头企业前十位和各行业新势力,“由上而下,一点突破”之前,我们将全部采用邀请制,成功邀请即等于成功签约。

“由上而下,一点突破”之后,我们将采取邀请制与竞标制相结合,即广为宣传邀请,最终竞标决胜。即一个细分行业决出行业龙头企业一家,准独角兽一家。再由商权总平台与各行业分平台与胜出者签订高总金额相应包销协议。

我们的底层逻辑与第一性原理是:

三维商权(使用价值、价值与投资价值)降维替代二维商品(使用价值与价值),从而以类“量子霸权”般的升维优势,用第三代新型线上线下循环消费全面替代第二代传统线上消费和第一代传统线下消费,从而从精神产品到物质产品两个层面全面解决丰裕来源,基本实现全民基础收入,从而推动人类经济社会全面从移动互联网时代迈向AI时代,从短缺时代迈向丰裕时代,从二维商品时代迈向三维商权时代

为此,我们将参考和学习杭州与阿里、合肥与蔚来的共生历史,积极主动邀请深圳等城市深度合作,成功落实落地六大全球总部基地,打造建成人类命运共同体全球经济首都和第三代线上线下循环消费世界商贸中心城市,建成三维商权时代文明圣地(商权六大总部基地)

我们将每个行业邀请一位优秀企业家成为联席主席,就此建立商权时代全行业圆桌会议,打造人类命运共同体。要求该主席是细分行业第一名或有能力有信心通过生态合作挑战成为行业第一名。

我们将每个细分行业寻找并扶持一家行业新势力,就此打造一家独角兽,就此通过包销协议和生态合作,签约助力其五年新增十倍以上销量与利润,成为商权时代的中坚力量与后来居上者。

在此基础上我们将广邀全行业所有厂商合作,就此入驻商权总平台与各行业分平台,建立最广泛的供应链体系,实现因需竞产

我们将以即将遍布各地的第三代红返超市、硬朗朗大健康店、联盟商家等为根据地,以创富生为主力,一手搞定供应链与终端市场,实现“因需竞产,飞机撒钱”。一手托起实体店与异业联盟,就此建立深入各地的根据地,形成水银泻地,无孔不入的最庞大消费与经营基础,就此将“飞机撒钱,按需购用,股权共享”最大范围地送达所有用户。

由此最晚于2039年12月30日前完成升级转型,基本实现第三代线上线下循环消费对第二代传统电商线上消费和第一代传统线下消费的替代,从而将人类经济社会全面推进至以“因需竞产、飞机撒钱、按需购用、股权共享”为主要特征且产品极为丰富的消费共产主义新阶段(三维商权时代),真正成为“共产主义接班人”。

通过AI工具全面加持放大,一个人就能成为一个团队。理论上,通过AI工具全面加持放大武装起来的1万至10万创富生、1万至10万实体店就足以拿下全国市场,补贴普惠全国消费者。10万至100万创富生、10万至100万实体店足以踏平占领全球市场,补贴普惠全球消费者,达成终极使命。

商权的最终理想就是将人类经济社会全面推进至以“因需竞产、飞机撒钱,按需购用,股权共享”为主要特征的消费共产主义新阶段!

商权的三个三:三个时代、三大资本与第三次商业大革命将造就大批先富榜样

当下稳健推进三维商权时代的16字方针:由上而下,一点突破,全线出击,全局大成

商权2 - 副本.jpg

我们的运营基本思路是:

充分用好用足所在城市主导提供的产业基金、场地与相关先行先试政策的有利条件,通过市场手段,以所在城市为策源地,以所在城市湾区为中心,以全国为腹地,以全球为市场,足量募集财产、人力与消费三大资本,足量堆成三维商权新体系,从而全面完成三维商权对二维商品的类“量子霸权”降维打击的三个替代,简单将二维商品时代推进至三维商权时代。

我们的基本目标和计划是

1、用总包销协议锁定30%的全球机器人市场总容量,带动50%以上的机器人市场总容量。

2、用各种包销协议锁定10%的全球社会总零售总额,带动30%以上的社会总零售总额。

AI时代商权创富盛宴全球行动计划之全球全领域机器人替代劳动的市场总容量257.5亿美元与执行计划

AI时代商权创富盛宴全球行动计划将重点落实人均人手一个实体机器人

循环消费、丰裕享受,商权生活(sq.life),美好生活(mh.life)

从而以终为始,直接通过交钥匙工程和一系列包销协议,简单完成第三代线上线下循环消费对传统第二代线上消费和传统第一代线下消费的替代,基本实现“因需竞产,飞机撒钱,按需购用”。

从而以终为始,以实实在在看得见摸得着的终极成果为导向,助力所在城市如期建设成为全球实体机器人之都,建成人类命运共同体经济首都,第三代线上线下循环消费世界商贸中心城市、商权经济丰裕样板城市与商权时代文明圣地。

从而以终为始,以实实在在看得见摸得着的终极成果为导向,通过邀请制与竞标制相结合,一个细分行业决出行业龙头企业一家,准独角兽一家,再由商权总平台与各行业分平台与胜出者签订高总金额相应包销协议,就此简单构建形成商权时代行业龙头企业和行业独角兽新生态

在此基础上,我们将广邀各行业、各地区、各单位进行广泛合作,一手搞定供应链与终端市场,实现“因需竞产,飞机撒钱”。一手托起实体店与异业联盟,就此建立深入各地的根据地,形成水银泻地,无孔不入的最庞大消费与经营基础,就此将“飞机撒钱,按需购用,股权共享”最大范围地送达所有用户

从而从精神产品到物质产品两个层面全面解决丰裕来源,基本实现全民基础收入,简单推动人类经济社会全面从移动互联网时代迈向AI时代,从短缺时代迈向丰裕时代,从二维商品时代迈向三维商权时代

我们将以深圳等所在城市为策源地,以大湾区为中心,以全国为腹地,以全球为市场,以构建以丰裕为主要特征的人类命运共同体为目标。

以上计划实现20%,即可奠定深圳等所在城市在全球产业变革中的核心地位

达成50%,则有望重塑人类经济社会运行范式。

突破70%,则能将人类经济社会全面由移动互联网时代推进至AI时代,由短缺时代推进至丰裕时代,由二维商品时代推进至三维商权时代。

请看视频:商权创始人、商权时代缔造者沈拓在团队内部分享解析“颠覆好,还是继承与发展好,哪样更易成事,答案见最后”。

商权理论中的一维产品、二维商品与三维商权的定义与阐释

由此最晚于2039年12月30日前完成升级转型,基本实现第三代线上线下循环消费对第二代传统电商线上消费和第一代传统线下消费的替代,从而将人类经济社会全面推进至以“因需竞产、飞机撒钱、按需购用、股权共享”为主要特征且产品极为丰富的消费共产主义新阶段(三维商权时代),真正成为“共产主义接班人”。

为此,商权(中国)股份公司(第三代商权创富总平台)、红返股份公司(红返超市:第三代线上线下循环超市)、实达集团(第三代实达智能生活平台)、智光集团(第三代自动化运维平台)、国卡集团(第三代稳健投资平台)、拼图易集团(第三代创富孵化器)、硬朗朗集团(第三代大健康实体店)、定推集团(第三代定位、定要、定能推广平台)、美柚集团(第三代美业平台)、运盛集团(运盛第三代数字珠宝与传统珠宝)、志高集团(第三代智能家居家电平台)、微性集团(第三代酒类供应平台)、迪马集团(第三代房地产销售平台)、金固集团(第三代汽车生活销售平台)、丰乐集团(第三代丰团酒店旅游平台)、珍爱集团(第三代婚恋平台)、开创集团(第三代教育培训平台)、千米集团(第三代本地生活圈)、百润集团(第三代百润百货)……瑞尔集团(瑞酷第三代旅游生活平台)等其他30多家各行业国家级顶级产业集团将在重点建好商权创富总平台基础上,将依次分行业徐徐展开,凝成商权之鞭(商权替代商品之鞭,完成三个替代:商权替代商品,商权新模式替代商品旧模式,商权新利益替代商品旧利益),以便分击合击,驱虎逐狼(驱动第二代传统线上消费供应与第一代传统线下消费供应加入异业联盟,补贴全体消费者,实现共同富裕、消费共产),简单建成三维商权时代

三代.png

11种钱集中让您先富,让您有足够实力,以榜样力量,带领所有后来者走向共同富裕

牢牢把握好创富生、实体店和异业联盟等三大抓手,按时将第二代传统电商线上消费推进至第三代线上线下循环消费

首先打造榜样力量,形成强大样板势能。通过率先让所有率先觉醒参与的先行者率先赚到原有人生多五倍、十倍、五十倍、一百倍甚至更多财富与权益,从而以榜样力量,带领他人乃至全人类完成三个替代(商权替代商品,商权新模式替代商品旧模式,商权新利益替代商品旧利益),走向共同富裕。

其次分击合击,形成巨大规模优势。我们将从商权创富总平台这个原点开始爆发,再到各行业分平台徐徐展开,再全部汇总回归于商权创富总平台这个原点。从而只需任何一个人从任意角度进入商权体系,就将全方面全角度享受到商权替代商品带来的各种好处,从而将极大地降低优化社会劳动成本,让商品与服务的成本无限趋近于零,从而形成压倒一切的成本与供给优势,渐进式地实现消费共产,直通对接到达商权时代。

最后凝成商权之鞭,驱虎逐狼,前堵后追,简单建成三维商权时代。即通过这一商权之鞭,驱动后知后觉者中的第二代传统线上消费供应与第一代传统线下消费供应加入异业联盟,被动补贴全体消费者,从而基本完成第三代线上线下循环消费对第二代传统线上消费和第一代传统线下消费的替代,实现消费共产。

贡献值堆成商权新体系,商积分回报丰裕新生活

我们将分别从消费链、人力链与投资链入手,通过第三代线上线下循环消费,造福全体消费者。通过提供就业与推广机会,给所有认同的奋斗者带来自己创富,带领他们共富的划时代机会。通过提供投资机会,让所有投入资金的投资者获得确定性的多倍投资收益机会,让所以投入现金以外的其他财产资本的投资者快速回笼资金,让现有沉淀资产发挥价值。从而通过消费、人力与投资三链齐发,造就大批先富榜样,从而以榜样力量,带领他人乃至全人类以同一个人类命运共同体身份,走进智能一切,走向共同富裕,走向丰裕时代,走向宇宙星空。

由此最晚于2039年12月30日前完成升级转型,基本实现第三代线上线下循环消费对第二代传统电商线上消费和第一代传统线下消费的替代,从而将人类经济社会全面推进至以“因需竞产、飞机撒钱、按需购用、股权共享”为主要特征且产品极为丰富的消费共产主义新阶段(从商品时代推进至商权时代),真正成为“共产主义接班人”

我们将深深扎根于“思想灵魂”这一数十年如一日积淀下来的深厚黑土地里不断吸收营养,左手牵住“数字大脑”这一时代飞速发展的列车,右手积极推进“物理手脚”,致力落实普及人手一个实体机器人,从而加快形成“数字大脑”、“物理手脚”与“思想灵魂”三位一体的态势与格局,基本建成以“丰裕”为主要特征的人类命运共同体:

以chatgpt、deepseek为代表的通用大语言模型(数字大脑)+机器人生产包括机器人在内的一切产品的无限指数级增长的生产能力(物理手脚)+商权替代商品的新模式与商权新理论(思想灵魂:内在动力、航向与航灯)+全面赋能应用于全球各行各业。

=生产力大爆发+商业模式大创新+生产关系大调整

=万年一遇的人类历史新纪元

=以“丰裕”为主要特征的人类命运共同体

=以“因需竞产,飞机撒钱,按需购用,股权共享”为主要特征的丰裕社会共享模式(消费共产主义新阶段)

=商权替代商品、商权新模式替换商品旧模式、商权新利益替换商品旧利益的三个替换

=三维商权时代

=利益、荣耀与理想

利益、荣耀与理想三大件,这是我们给当下合作伙伴带来的具体超值之大价值

“名正言顺事成,利大通透核强”,这是我们带给所有投资者、奋斗者与消费者的12字大价值

商权将以最大利益回报启动全球最大规模融资计划,以便足量堆成商权新体系,如期将二维商品时代推进至三维商权时代

分布图竖版 - 副本.jpg

请看视频:在中国商权产业联盟筹备会上,中国商权集团董事、中华职工学习网总编、商权创始人沈拓解析何为“顶天立地的商权事业”。

分享者:商权创始人 沈拓(微信pintuyi)

AI时代商权创富盛宴全球行动计划发起人(十年之内让每一个人拥有十个以上有形或无形机器人,95%以上的现有体力劳动与智力劳动全部由有形与无形AI所替代,由此基本建成以丰裕为主要特征的人类命运共同体,将人类社会由移动互联网时代推进至AI时代,由短缺时代推进至丰裕时代,由二维商品时代推进至三维商权时代)。

第三代消费革命发起人(第三代线上线下循环消费革命发起人,直通到达三维商权时代,实现消费共产)

三维商权时代缔造者、《商权论》作者(首次将人类全历史阶段简单分为一维商前、二维商品、三维商权三个时代,将全人类所有资本简单分为财产、人力与消费三大资本,将全人类所有消费模式分为第一代传统线下消费、第二代传统线上消费和第三代线上线下循环消费新模式)

中国商权集团(CCG)、商权大学(CEU)、商权基金会(CEF)常务董事

中国商权产业联盟秘书长、国卡集团、拼图易集团、实达集团、开创集团等30多家各行业集团常务董事

中国国情手册》(中华人民共和国图鉴社编著,新华出版社出版)主编

中国大爱高峰论坛暨双十万活动办公室主任

中华人民共和国图鉴社常务副总顾问

中华职工学习网(经国务院主管领导批准,由28家国家部委共同发起建设,于人民大会堂国家十部委会议开幕式上由与会首长点击开通)总编

之所以我们有如此足够信心与决心达成使命,是因为我们经过23年不间断的持续经营,已集齐了如下六大核心优势与收入来源。

1、模式优势:第三代线上线下循环消费全面替代第二代传统线上消费模式和第一代传统线下消费,直通到达智能时代。通过三维对阵二维,实施降维打击与全面替代。

2、规模效应:商权创富总平台与各行业分平台,由商权(中国)股份公司和拼图易集团等30多家各行业集团分别引领实施,形成商权新体系生态优势与规模优势。相对于单一项目,综合成本降低数十倍,综合成效提升数十倍。

3、上市溢价:通过主板已上市公司发放及配备的股权激励系统和配股,一步跨越复杂漫长且不确定的IPO过程,率先直接马上三个工作日内享受到上市公司所带来的市场溢价。

4、数字资产:作为有实物支撑的下一代数字股票与“比特币”,贡献值、商积分、商股通、奋斗度将撑起主流社会的主流资产,成为继房地产等实体资产之后,人类社会最重要的资产,必将带来与“比特币”类似的高速增长与增值(比特币从诞生到现在,共计14年实际增值超过一亿倍)。

贡献值堆成商权新体系,商积分回报丰裕新生活

贡献值、商积分与商股通分别是什么?他将如何让我快速收回投资,快速赚钱,快速成为先富样板,以便以榜样力量,最终带领他人乃至全人类走向共同富裕、世界大同的?

5、文化引领:中国大爱高峰论坛暨十万先富十万爱,十万青年十万富系列活动引领,以无限替代有限,再次迎来新的爆发性增长。

中国商权集团发起主办第二届九九商权节,以此继承先辈遗志,完成未竞事业

为何要在9月9日举办九九商权节,它代表什么,将为我们带来什么?

AI时代商权崛起与第三代消费革命创富盛宴全球巡讲将广邀各行业前沿企业共同启动

6、理论指导:《商权论》首次将人类全历史阶段简单分为一维商前、二维商品与三维商权三个时代,将全人类所有资本简单分为财产、人力与消费三大资本,将全人类所有消费模式分为第一代传统线下消费、第二代传统线上消费和第三代线上线下循环消费新模式,由此开创迎来了新的三维商权时代,理顺了三大资本,并全面开启迎来了第三次商业大革命的巨大浪潮。

前30年寻路,后30年走路,用60年一甲子走成一条路,这就是商权之路

23载持续经营,40余年上下求索,只为了在2039年12月30日前基本达成预定目标

请看视频:商权哥沈拓内部分享前30年寻路,后30年走路,用60年一甲子走成一条路,这就是商权之路,三维商权替代二维商品之路,丰裕替代短缺之路。这就是“因需竞产,飞机撒钱,按需购用,股权共享”之路,是无限趋近于马克思所描述的“按需分配”的理想社会的可实践与可实现之路。这是人类自树上走下来,历经万年量变基础上的质变之路,是人类社会从差钱走向不差钱的幸福之路,是“共同富裕、世界大同、消费共产”之路,是全人类继成为“地球村民”之后,最终以一个命运共同体身份走向星辰大海,走向宇宙星空的必由之路(7分11秒)。

《商权论》又名《商权创富论》,是论述人类如何通过财产、人力与消费三大资本相继掌舵,最终将人类文明从以物为中心的商品时代推进至以人的消费权创富权为中心的商权时代,并最终从碳基文化进化到硅基文化的经济学论述。

《商权论》首次将人类全历史阶段简单分为一维商前、二维商品和三维商权三个时代,将全人类所有资本简单分为财产、人力与消费三大资本,将全人类所有消费模式分为第一代传统线下消费、第二代传统线上消费和第三代线上线下循环消费新模式,由此开创迎来了新的三维商权时代,理顺了三大资本,并全面开启迎来了第三次商业大革命的巨大浪潮

《商权法》又名《商权创富法》,是指从以物为中心的商品时代推进至以人的消费权创富权为中心的商权时代,并最终从碳基文化进化到硅基文化的伟大历史变迁中,我们将如何顺应时代大势,顺势而为,掌握现在,创造未来、创富未来,以便顺之者昌的方式与方法。

《商权路》又名《商权创富路》,是指在《商权论》指引下,通过掌握用好《商权法》,从而完成从二维商品时代到三维商权时代,并最终迎来硅基文明的历史性使命的全部路径与实施达成步骤与时间表。

商权的最终理想就是将人类经济社会全面推进至以“因需竞产、飞机撒钱,按需购用,股权共享”为主要特征的消费共产主义新阶段!

为什么过去分原始、奴隶、封建、资本主义与社会主义社会,现在只分一维商前、二维商品与三维商权三个时代?

以人类为中心的宇宙生命史以及商权诞生的历史机遇与使命

宇宙生命史带文字用于文章中.png

产品的使用价值加上交换价值,一维产品就变成了二维商品。当用来交换的产品越来越多,作为一般等价物的二维货币诞生了,人类也就从一维商前时代进化到了二维商品时代。

商品的使用价值与价值加上投资价值,二维商品就变成了三维商权;货币的价值尺度和流通手段加上投资功能,二维货币就变成了三维权币。

二维商品进化为三维商权,二维货币进化为三维权币(贡献值、商积分与商股通三件套为基础的新型数字资产分配机制),二维商品经济进化为三维商权经济,二维商品时代进化为三维商权时代,这是自人类从树上走下来,产品有了剩余并开始交换以来,历经万年量变积累上的质的重大飞跃,是生产力不断向前发展的结果,是万年一遇的机遇,是历史发展的必然。

从一维商前时代到二维商品时代,再到三维商权时代,人类文明即将迎来万年一遇的高光时刻,并将最终为自己打造的硅基文明所替代。毕竟历史的车轮总是滚滚向前。世界是父母的,也是子女的,但归根结底还是子女的。哪怕你我都能真的再活五百年。

商权的历史机遇与使命就是通过强大的创富功能将人类文明从以物为中心的二维商品短缺时代推进至以人为中心的三维商权丰裕时代。

以人类为中心的宇宙生命史以及三维商权诞生的历史机遇、使命与具体实施路线图

商权理论中的一维产品、二维商品与三维商权的定义与阐释

三维商权对全球经济的影响

相关文章: